Тиристорный регулятор W5-TN4V300-24J
НАЗНАЧЕНИЕ
Трехфазный трехканальный тиристорный регулятор мощности W5-TN4V300-24J (далее Устройство) предназначен для плавной регулировки мощности нагрузки в трехфазных сетях. Устройство применяется для регулировки мощности, как активной, так и реактивной нагрузки (тэны, инфракрасные нагреватели, системы освещения, трансформаторы и т.д.).
ПРИНЦИП РАБОТЫ УСТРОЙСТВА
Устройство осуществляет плавную регулировку мощности с помощью трех групп из двух включенных встречно-параллельно тиристоров, за счет чего достигается регулировка в двух полупериодах колебаний напряжения питания. Регулировка выходной мощности осуществляется изменением фазового угла открытия тиристоров. В зависимости от выбранного значения мощности нагрузки тиристоры открываются на определенный угол (100% мощности - 180 градусов открытия каждого из тиристоров).

Управление тиристорным блоком Устройства осуществляется внешним аналоговым сигналом. В качестве аналогового сигнала могут быть использованы источник тока (4-20 мА) или источник напряжения (DC0-5В или DC0-10В). Диапазон и параметры управляющего сигнала устанавливаются джампером и потенциометром на плате управления. Управление устройством так же возможно по принципу "Stand-by" по сигналу от сухого контакта. В данном случае Устройство, при получении сигнала на включение, осуществляет вывод нагрузки на заданный уровень мощности и осуществляет его поддержание до момента снятия управляющего сигнала.
Устройство имеет возможность установки ограничения уровня максимальной выходной мощности. Установка ограничения осуществляется потенциометром "MAX" на лицевой стороне Устройства. А так же установки Времени плавного пуска нагрузки при первом включении в диапазоне от 1 до 22 секунд. Установка времени плавного пуска осуществляется потенциометром "SFS" на лицевой стороне Устройства.
Устройство имеет возможность индикации на внешние цепи аварийных состояний (авария сети, перегрев, перегорание предохранителя) посредством встроенного исполнительного реле. Использование выхода исполнительного реле в цепях управления быстродействующими выключателями на Входе устройства позволяет реализовать комплексную защиту от аварийных ситуаций.
ВАЖНО! Устройство не заменяет частотные преобразователи и использовать их для управления электродвигателями нельзя.
ВАЖНО! Устройство не предназначено для работы на постоянном токе.
- Номинальный ток нагрузки 300А;
- Работа с активно-реактивной нагрузкой;
- Диапазон напряжения питания нагрузки AC200-480В;
- Напряжение питания схемы управления AC220В;
- 1 режим регулировки мощности нагрузки;
- Индикаторы режима работы и состояния Устройства;
- Возможность дистанционного управления;
- Автоматическое отключение при аварийных ситуациях;
- Защита от перегрузки и коротких замыканий быстродействующим предохранителем.
КОНСТРУКЦИЯ УСТРОЙСТВА
- Окружающая среда – взрывобезопасная, не содержащая пыли в количестве, нарушающем работу устройства, а также агрессивных газов и паров в концентрациях, разрушающих металлы и изоляцию;
- Допускается вибрация мест крепления с частотой от 1 до 100Гц с ускорением не более 9,8 м/с2;
- Отсутствие электромагнитных полей, создаваемых проводом с импульсным током амплитудой более 100А, расположенным на расстоянии менее 10 мм от корпуса устройства;
- Устройство устойчиво к воздействию помех степени жёсткости 3 в соответствии с требованиям ГОСТ Р 51317.4.1-2000, ГОСТ Р 51317.4.4-99, ГОСТ Р 51317.4.5-99;
- Конденсация влаги на поверхности изделия не допускается;
- Высота над уровнем моря не более 2000 м.
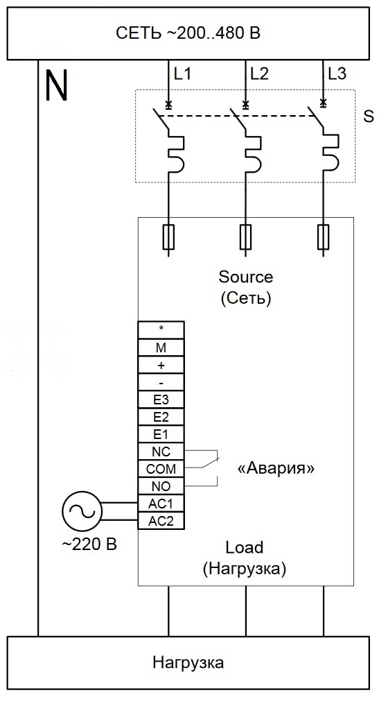
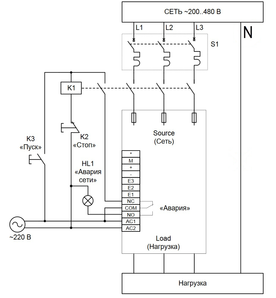
![]() Схема подключения регулятора без использования контактов аварийного отключения. | ![]() Схема подключения регулятора с использованием контактов аварийного отключения и сигнализации. |
ВАЖНО! Рекомендовано использование контакторов аварийной защиты. Соблюдение направления подключения Устройства обязательно!
ВАЖНО! Устройство не предназначено для работы в трехфазных трехпроводных сетях. Подключение нагрузки по схеме "Звезда без нейтрали или треугольника" приведет к некорректной работе Устройства.
Дополнительную информацию о параметрах и режимах работы устройства Вы можете найти в паспорте изделия (вкладка «файлы»)
Мы являемся официальным агентом и поставщиком продукции компании SIPIN TECHNOLOGY на территории Российской Федерации с 2015 года, с действующим СЕРТИФИКАТОМ. Мы выполняем профессиональный гарантийный и не гарантийный ремонт регуляторов любой сложности с использованием оригинальных запчастей от производителя.
Более подробно с услугой вы можете ознакомиться на отдельной СТРАНИЦЕ




